|
【AMM封面文章】多组学策略揭示冬虫夏草通过重编程线粒体能量代谢和巨噬细胞极化改善脓毒症相关急性肾损伤
作者:AMM 来源: 时间:2025-03-18 访问量: 750 |
|
近日,中国中医科学院唐欢/王继刚团队,在 Acta Materia Medica上发表了题为" Multi-omics strategy reveals that Cordyceps sinensis ameliorates sepsis-associated acute kidney injury via reprogramming of mitochondrial energy metabolism and macrophage polarization"的研究论文(DOl: 10.15212/AMM-2024-0018)。
脓毒症相关急性肾损伤 (sepsis-associated acute kidney injury ,S-AKI) 是脓毒症最严重和常见的并发症之一,发生率约为50-60%。S-AKI进展迅速且侵袭性强,预后相对较差,显著增加了脓毒症患者的病死率和治疗难度。冬虫夏草(CS)因其多效药理特性而被广泛用作膳食补充剂或传统药物,用于预防和治疗各种疾病。然而,CS对S-AKI的治疗效果和作用机制仍有待明确。本文通过高通量多组学分析(转录组学和蛋白质组学),揭示CS改善S-AKI的分子靶点和途径,为CS防治脓毒症患者S-AKI的临床应用提供新的见解(图一)。
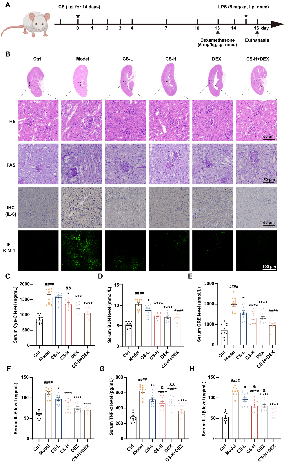
图一. 实验设计
本研究确定了CS能有效改善脂多糖(LPS)诱导的S-AKI小鼠的肾功能障碍和炎症反应(图二)。多组学分析表明,促进线粒体能量代谢可能是CS改善小鼠S-AKI的潜在机制。生物学实验验证表明,CS治疗显著增强线粒体呼吸链复合物活性、膜电位和ATP的产生。此外,CS通过增强氧化磷酸化促进了巨噬细胞向M2型巨噬细胞的转化,表明巨噬细胞极化也可能是S-AKI治疗的一个潜在的重要靶点。我们的研究表明,CS通过调节线粒体能量代谢和巨噬细胞极化,显著改善S-AKI的肾损伤和炎症反应,从而为临床应用CS预防和治疗S-AKI提供新的思路(图三)。
图二. 组织学与生理学数据
图三. CS对LPS诱导的S-AKI的保护作用和潜在机制
通讯作者介绍
唐欢 副研究员
硕士生导师,中国中医科学院中药研究所/青蒿素研究中心副研究员,道地药材品质保障与资源持续利用全国重点实验室青年PI。研究方向为中药化学生物学、纳米生物学和化学蛋白质组学。目前主持国家自然科学基金项目和中国中医科学院优青项目等十余项课题。近三年来以第一作者或通讯作者(含共同)身份在Nature Nanotechnology,Chemical Science,Cell Chemical Biology和Analytical Chemistry等中科院一区TOP期刊发表SCI论文15篇,授权专利10项,并获得中国民族医药学会科学技术奖一等奖(药物创新类,2023)和中国中西医结合学会科学技术奖二等奖(2024)。
|

English
日本語
电话:0512-67621565
邮箱:info@iseediting.com



最新消息